搜索信息

搜索贴子

搜索新闻

搜索店铺

搜索商品

搜索团购

搜索新闻
国际职教大会
当前位置:职教网 ☉ 国内新闻 ☉ 综合资讯 ☉ 地方教育创新研究:上升期的职教及其制度创新实践

地方教育创新研究:上升期的职教及其制度创新实践

2014-08-28 10:52    来源:搜狐教育    作者:采编    阅读:46次    我要评论

[导读]导语:“地方教育制度创新奖”是21 世纪教育研究院为鼓励、传播和推广地方教育制度创新而创办的活动,自 2008 年以来,已成功举办三届,被称为"民间评价教育的有益尝试"。 2014 年,“第四届地方教育制度创新奖”的评选活动启动。此活动围绕农村教育、职业教育、民办教育等重点领域,办学体制、管理..

    导语:“地方教育制度创新奖”是21 世纪教育研究院为鼓励、传播和推广地方教育制度创新而创办的活动,自 2008 年以来,已成功举办三届,被称为"民间评价教育的有益尝试"。

  2014 年,“第四届地方教育制度创新奖”的评选活动启动。此活动围绕农村教育、职业教育、民办教育等重点领域,办学体制、管理体制、保障机制等关键环节,发现、总结、宣传和推广各地行之有效的改革探索和制度创新案例,促进整体性的教育制度改革。搜狐教育将和21世纪教育研究院联合主办此次活动。

  以下为专家学者对地方教育创新的研究。

  一、当今中国职业教育处于“上升期”

  从世界经济发展趋势来看,中国职业教育目前仍然处于上升期。吉林省职教中心“中国职业教育竞争力国际比较研究”课题组撰写的《职业教育国际竞争力报告(2008)》,通过大量的数据分析验证了上述观点:目前中国的职业教育处于整个职业教育历史发展的第一阶段后期,即“职业教育上升期”。该报告指出,“目前我国是人口资源大国,却不是人力资源强国,技能型劳动力欠缺,总体就业压力较大,值此阶段大力发展职业教育是符合客观规律的。” “上升期”的中国职业教育的主要表现是:职业教育涉及面广,在规模和结构上具有较强的国际竞争力;但是,在职业教育各层次衔接性指标、质量指标、机会指标、投入指标和就业率指标上,国际竞争力仍然不强,中国职业教育步入成熟期还有一段艰难之路要走。

  二、当今中国职业教育“四大命题”

  中国职业教育欲进一步开拓上升空间,须解决体制机制上的诸多问题。就全国各地职业教育的实践呼求来看,破解以下“四大命题”是目前中国职业教育改革的重点内容 ,也是中国职业教育从“上升期”走向“成熟期”的必由之路:

  命题1:如何增强职业教育吸引力?职业教育之所以对求学者缺乏较强吸引力,有观念不认同、投入收益不够大、学习效果不明显、岗位待遇比较低、发展前景不广阔等等综合性原因,破解之,需寻找系统性办法。

  命题2:如何构建现代职业教育体系?现代职业教育体系是融通和开放的,体现了终身教育理念,充分满足了一个人随时、随地、随兴趣而不断学习的需求。目前中国现代职业教育体系不完善,缺乏人才培养的可持续发展机制。

  命题3:如何在机制上有效推进校企合作?目前我国职业教育的校企合作大都停留在表层,没有形成人才培养的协同效应,其原因在于:学校职业教育是公益性的,而企业投入则是逐利性的,当两者没有找到利益共通点的时候,合作效果就不佳。因此,有效推动校企合作,实现双方利益共通互享,需由政府履行统筹协调职能,在政策法规和制度建设上寻找出路。

  命题4:如何提高面向农村的职业教育效益?目前我国农村职业教育在很大程度上表现为城市中心主义,许多地方把农村职业教育视同于“去城市打工教育”。因此,农村职业教育必须回归农村,为我国现代农业的“产业化”过程和农民的“职业化”过程提供智力帮助。

  《国家中长期教育改革和发展规划纲要(2010-2020年)》的“职业教育”部分有四方面内容:一是“大力发展职业教育”,提出“到2020年,形成适应发展方式转变和经济结构调整要求、体现终身教育理念、中等和高等职业教育协调发展的现代职业教育体系”;二是“调动行业企业的积极性”,提出“制定促进校企合作办学法规,促进校企合作制度化”;三是“加快发展面向农村的职业教育”,提出“加强涉农专业建设,加大培养适应农业和农村发展需要的专业人才力度”;四是“增强职业教育吸引力”,提出“逐步实行中等职业教育免费制度,完善家庭经济困难学生资助政策”。上述四方面内容正是国家层面围绕“四大命题”所做出的战略部署。

  “四大命题”是紧密联系、相辅相成的,破解这些命题也不可能孤立地着眼于某个方面。我们从全国各地开展的职业教育创新实践中看到,虽然各地职业教育制度创新在侧重点上各有不同,但都是系统性寻找出路,并未将所解决的命题与其他命题割裂开来。

  三、破题之道:地方职业教育制度的创新实践

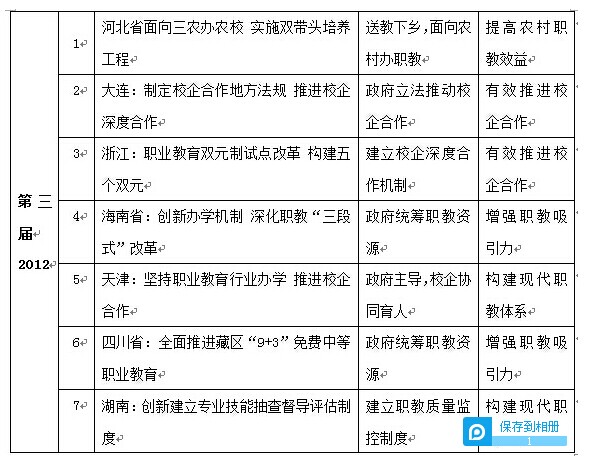
  职业教育直接为地方经济服务,人才培养与市场需求息息相关,不过,这种相关性要很好地粘合并高效运转起来,少不了地方政府这张粘合剂。即是说,在职业教育和市场选择之间建立一种能够产生最大效能的合作关系,必须要有政府的引导和规范作用,否则各个主体不可能自发融合,无法形成协同工作的利益共赢体。政府的引导和规范作用主要表现为三个方面:一是通过财政的统筹投入来影响学校的人才培养和科技研发;二是通过减免税收等优惠政策来扶持企业与学校的协同育人;三是通过制定校企合作的法律法规来规范不同主体的社会性行为。实践证明,政府通过制定法律法规和激励政策来引导职业教育发展的协同创新,属于根本性解决之道,因为这种引导关乎体制机制改革。事实上,全国许多地方的不同层级政府都努力在职业教育制度改革与创新方面有所建树,从21世纪教育研究院前三届“地方教育制度创新奖”评选的创新案例来看(见表1),虽然目前我国“地方职业教育制度创新”的数量还不够大,但是其中的亮点比较突出,涉及改革的层面也比较全面,具有一定的典型意义。




    (一)完善职业教育的政策支持系统,增强职业教育吸引力

  增强职业教育吸引力,首先需要转变人们的职业教育观念,而转变观念的根本是打通职业教育“上升通道”,这又涉及到“构建现代职业教育体系”这个命题。其次,增强职业教育吸引力还需要增强职业教育的投入产出效益,一方面是政府减免学生接受职业教育的学费;另一方面是学校不断提高人才培养质量,这两个方面的合力效应对平民家庭必将产生极大吸引力。“十一五”期间,中央财政对职业教育投入了100亿元,重点支持职业教育实训基地建设,充实教学设备,资助贫困家庭学生接受职业教育。这个时期,各地政府纷纷出台职业教育的相关激励政策,取得了显著成绩。例如,“职业教育券制度”就是被多个地方政府推行的职业教育激励政策。

  “教育券”制度最初由美国经济学家费里德曼 (Milton Friedman)设计,其基本观点是:改变政府对公立学校直接补助的教育投入方式,把教育经费折算成数额相等的有价证券发给每一位学生,学生凭券可以进行自由选择,到政府认可的任何一所学校就读;学校再凭收到的教育券从政府兑换等额教育经费,以支付办学费用。教育券制度能形成良性、公平的教育竞争环境,最大程度地实现教育投入效益。中国各地推行职业教育券制度均采取的是“排富性”和“限制性”模式,即教育券是发给贫困生和弱势群体的,而不是发给所有学生;拿到教育券的学生只能就读于职业学校、技能培训班等机构,而不是所有教育机构。在地方职业教育制度创新案例中,贵州贵阳市“职业教育券”制度惠及了农村贫困家庭和城市低保家庭;浙江衢州市“劳务培训券”制度有力推动了农村劳动力转移;浙江长兴县“农民技能培训教育券”制度真正做到了“面向三农”,极大地推进了乡土经济的发展。

  除了上述入选“创新奖”的三个地方较早地推行了职业教育券制度之外,目前全国已经有不少地方也实施了这一制度。比如,江西省安吉县推行“职业教育券”制度、四川省成都市推行“中等职业教育券”制度、安徽省淮北市推行了“职业教育助学券和助学金”制度、广东省广州市推行“职业技能培训券”制度等等,职业教育券制度在我国许多地方顺利实施,的确增强了职业教育吸引力,也证明了费里德曼的设计在推动中国职业教育发展中是可行的和有效的。

  特别值得注意的是,随着我国经济不断向纵深发展,各地快速发展职业教育的需求也在不断增长,地方职业教育的差异化和均衡化协调发展显得越来越重要。因此,大力扶持职业教育发展贫弱地区就成为一个重要功课。事实上,从第三届地方职业教育创新案例中,我们可以清楚地看到这种新的变化。例如,海南省政府提出扶贫要打“职教牌”,创造性地实施了“教育扶贫移民工程”等一系列创新举措,增强了职业教育吸引力;四川省全面推进藏区“9+3”免费中等职业教育计划,即在9年义务教育的基础上,对藏区孩子提供3年的免费中职教育,三年来,共招收藏区“9+3”免费教育计划学生29399人,藏区初中毕业生升学率、高中阶段招生职普比均大幅提高,与内地差距明显缩小。

  (二)建立现代职业教育体系,构筑人才成长“立交桥”

  构建现代职业教育体系的核心内容是搭建人才成长“立交桥”,使职业教育形成一个开放的系统,在职教与普教之间相互沟通,在中职与高职相互衔接。就各地政府的职业教育创新案例来看,许多案例已经在这个方面做了大胆探索,比如建立中高职教育“直通车制度”、职教与普教“互认学分制度”等等。

  天津市的职业教育制度改革始终走在全国其他城市前列,成为“国家职业教育改革创新示范区”。在国家教育体制改革试点全面启动后,天津市被列入“改革职业教育办学模式,构建现代职业教育体系”试点地区。继2008年获首届“地方政府职业教育制度创新奖”之后,天津市于2012年再度获第三届创新奖。天津市的创新经验是:坚持推进政府主导、行业指导、企业参与的办学体制改革,积极支持公办职业院校吸纳民间资本和境外资金,鼓励职业院校开展股份制办学改革试验,创新了政府、行业及社会各方分担职业教育基础能力建设的机制,在此基础上,天津市持续推进行业办学和集团化办学,并且构建了工学结合、半工半读人才培养模式,以及与之相应的学分制和弹性学制管理制度,使现代职业教育体系建设落到了实处。

  现代职业教育体系的发展路向和特征,与学习化社会中人对教育的多种需求相一致。在课程设置上,现代职业教育体系更加灵活和富有弹性,也更加具有人性化特点,它不仅把一个人当作适应社会的客体,只停留于“就业”层面,而且更重要的,它把一个人当作创造世界的主体,追求就业的幸福感。以学习化生存为目标建立现代职业教育体系,就是要把人的可持续发展和就业幸福感作为职业教育的终极关怀,在这方面,天津市的职业教育改革提供了很好的范例。除天津而外,重庆、河南、四川、海南等地政府也在统筹优化职业教育资源,使其产生系统化、规模化和集约化效应方面推出了不少创新举措。重庆永川市建立了职业教育的“城校互动模式”,实现了“城中有校、校中有城、城校融合、协调发展”的职业教育快速发展局面;河南省政府推进职业教育“集团化办学”,为城乡、校际、校企之间提供了全方位合作平台,实现了职业学校的招生、教学、技能鉴定和就业一体化;四川德阳市通过“民办公助”制度,促进了职业教育办学体制的多元化发展,激活了民间的职业教育资源;广东中山市政府在职业高中、成人中专、成人大专、各类型职业技术培训之间建立互动通道,基本形成了教育与培训并举、中高等职业教育衔接的职业教育体系。

  (三)建立长效机制,依法推动校企之间有效合作

  建立校企合作的长效机制,地方政府角色应从职业教育的设计者,变成企业积极参与职业教育的推动者,推动手段包括政策激励和法律约束等。从各地政府提供的职业教育制度创新案例中可以看出,凡是校企合作比较有实效的地方,都有当地政府在政策法规上的大力扶持。深圳市宝安区教育局推行“企业校区”模式,在促进校企深层次合作方面是一个比较成功的创新,该模式规定了学校和企业各自的权利和义务,探索了“三段式”教学实践:一年级新生参加“企业训”,让学生知道“做什么”;二年级学生参加“企业见习”,让学生知道“怎么做”;三年级学生进行“顶岗实习”,教学生“怎么样做得更好”。广东佛山市顺德区政府建立了“零学费入学、零距离上岗”制度,同时解决了学生的读书和工作问题。

  从2008年开始,“地方职业教育制度创新奖”评选已有三届,经过6年时间的发展,我们明显看到,一些地方政府坚持职业教育制度创新所取得的突出成绩。比如,浙江省教育厅、劳动与社会保障厅于2008年联合发文进行“职业教育‘双元制’试点改革”,成功构建了“五个双元”:双元招生,双元计划,双元师资,双元管理与评价,双证书,经过5年实践,开辟了“校企合作”新模式,在实践中取得了突出成效。

  校企合作的长效机制来自于政府立法,浙江省宁波市政府在这个方面开了一个好头。《宁波市职业教育校企合作促进条例》经浙江省第十一届人民代表大会常务委员会第5次会议通过,于2009年3月1日正式施行。这是中国第一部针对职业教育校企合作的地方法律文本,具有标志性意义。该条例界定了“校企合作”的概念,明确了政府部门、职业院校和行业企业各自的权利义务,提出设立校企合作发展专项资金,制定了参与校企合作企业的税收优惠政策,建立了预防和妥善处理实习意外伤害事故的规定。实施校企合作促进条例之后,宁波职业教育的校企合作实现了五大转变:一是由学校主动转变为校企互动;二是由校企双方合作转变为政府部门、学校、行业、企业多方协作;三是由学校“求企业合作”转变为学校“为企业服务”;四是由学校“关门办学”转变为“开放办学”;五是由松散型合作转变为紧密型联盟。

  在宁波市之后,大连市、苏州市、珠海市等地均有人大代表提案出台本地的“校企合作促进法”。作为第三届地方职业教育制度创新案例,大连市建立地方性“校企合作”法规有了新的特点,他们把建立“校企合作”法规和整合优化职业教育资源、深化职业教育体制机制改革紧密结合起来,是一种系统化的推进。我们之所以强调制定“校企合作”的地方性法规,是因为我国各地职业教育的发展水平并不相同,各地的行业规模和企业实力也有很大差异,单靠国家层面的政策法规不足以解决不同地区校企合作所面临的不同问题。“校企合作促进法”对政府、学校、企业、行业在职业教育发展中所应承担的义务和享受的权利做了明确规定,依法实施“校企合作”,就会形成政府、学校、企业和行业的联动机制。

  (四)推进“乡土创业培训”,提高农村职业教育效益

  目前我国农村职业教育面临的问题很多,比如招生困难、经费紧张、师资短缺等等,但是最大的问题在于人才培养方向偏离了“农”字。一方面是农村急缺各类涉农专业技术人才,另一方面是农村职业教育的内容却围绕着城市进行设计,这就形成了一种恶性循环:农村职业教育越不培养涉农专业人才,农村经济就越发展不起来;而农村经济越发展不起来,涉农专业就越没有人学习。造成这种现象的原因,与农民为了“脱农”而受教育的传统观念有关,更与地方政府的教育投入和引导有关,比如,如果地方政府不从根本上转变观念,不在种植、养殖、畜牧兽医等涉农专业上做文章,那么,包括“职业教育券”在内的诸多免费职业教育政策就不能起到推动农村经济发展的作用。

  2004年,浙江省长兴县通过实施“农民技能培训教育券制度”来发展乡土创业培训,具有典型意义。该制度规定,凡希望实现就业、有参加培训意愿的当地农民,都可以随时到所在乡镇政府领取500元面额的“技能培训券”,凭券参加培训班。有些地方为了使农民及时清楚地了解培训信息,还专门编印了“农村劳动力免费培训指南”,分发到农户家中,方便群众根据自己就业愿望选择培训专业和培训班。几年的实践证明,“农民技能培训教育券制度”把接受职业教育的权利还给农民,大大促进了长兴乡土经济的发展。

  相对于单纯的“职业教育券”制度,在第三届地方职业教育制度创新奖评选中脱颖而出的河北省“送教下乡”政策则更为全面和深入。2009年7月,河北省政府出台了《关于推进“送教下乡”加快培养农村实用人才的意见》,通过政府引导,面向“三农”开展职业教育。具体措施有:面向农民招学生,面向农业开专业,面向农村办职教,培养农村改革发展带头人和科技致富带头人。3年多来,河北省的“送教下乡”职业教育政策取得了显著成效:提高了农民的科技意识,促进了农业产业结构调整和生产经营方式转变,为农业增产、农民增收、农村繁荣和提高教育综合效益提供了大量的宝贵经验。

  四、加快推进地方职业教育制度创新的几点建议

  (一)突破职业教育可持续发展的制度障碍

  突破职业教育可持续发展的制度障碍,地方政府部门还需要在以下诸多方面不断创新:在中高职院校之间建立广泛的衔接支持制度,实现中高职教育培养目标和人才定位接轨;改革普通教育和职业教育的“双轨制”现状,扩大双方学分互认范围;适应产业结构升级对应用性人才的更高要求,建立培养应用性技术人才的学位递升体系;探索多元录取机制,在招生制度上打破学历和年龄限制,在学籍管理上放开学校限制;建立完善的社区学院教育制度和多元投资体制,使办学体制机制更加灵活。

  (二)实现职业教育的开放性和全纳性

  职业院校应建立“宽进严出”的教育制度,创新以学分成绩、技能证书、工作经验评分、学校推荐书、行业推荐信等为内容的“注册入学”招生政策;建立与“宽进严出”相配套的弹性学制和学分制,赋予学生自主选择教育的权利。近年来,各国职业教育的招生大门一敞再敞,充分体现了职业教育的开放性和全纳性特征。

  (三)提高农民的“乡土智富”能力

  乡土创业培训是农村职业教育的当务之急,是使农民尽快受益的有效之道。地方政府应加大涉农学生的政府贴息贷款数额,要培养开展乡土创业培训的师资队伍,要对农村职校涉农专业毕业生就业给予支持,帮助每个村办免费的“农民夜校”,并建立面向农村职业教育的志愿者制度等等,让农民真正从职业教育当中受益。

  (四)科学评价职业教育教师劳动

  加强职业教育教师队伍建设,地方政府应当创新教师任职和评聘制度,包括:规定新教师入职的工作年限;在人事制度管理上放开对于具有丰富实践经验的专业技术人才的资格限制,引进技术大师来学校任教;把教学质量和社会服务能力作为职称聘任的主要依据等等。由于各地经济水平和职业教育环境对人才的吸引能力不同,因此各地应根据实际情况分步出台符合地方需要的职业教育教师资格认定办法和评聘条例。

  (五)建立职业教育人才培养效益的督导评价制度

  对职业教育的人才培养效益进行评价时,应加强评价过程的社会参与度,形成宏观、中观和微观评价的协同效应。宏观上,要重视学生就业质量评价,可由第三方组织实施或由政府行政主管部门实施;中观上,是学校内部的自我评价;微观上,是教师和学生对教学过程进行评价。一直以来,学生就业质量评价未获得应有重视。但是,有地方政府已经注意到这个问题。比如,湖南省政府建立的“专业技能抽查督导评估制度”(第三届地方职业教育制度创新奖入围作品),就是从测评学生专业技能这个中间环节(教学出口和就业入口)来评价职业教育人才培养效益,这其实已是督导评价制度的重大突破。不过,职业教育的质量监控主体是多元的,地方政府还应引导建立社会化督导评价制度,做到公正评价、有效督导。

    原标题:上升期的中国职业教育及其制度创新实践


发表评论:

本站客服
回到顶部